信息学院四名老师荣获吴文俊人工智能科学技术奖
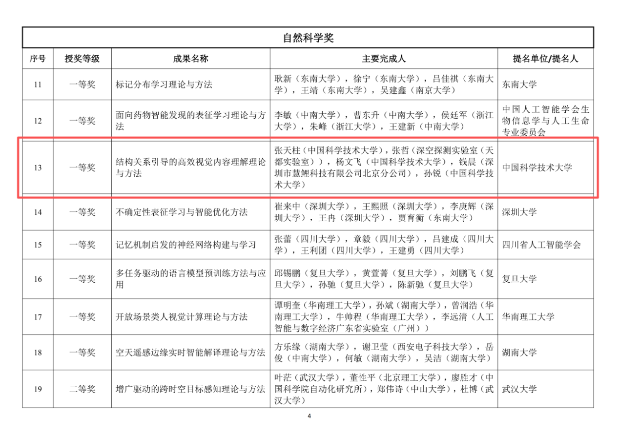
近日,中国人工智能学会公布2025年度吴文俊人工智能科学技术奖评审结果。信息科学技术学院自动化系党总支书记张天柱教授、杨文飞特任副研究员作为主要完成人以“结构关系引导的高效视觉内容理解理论与方法”项目获2025年度吴文俊人工智能科学技术奖自然科学奖一等奖。

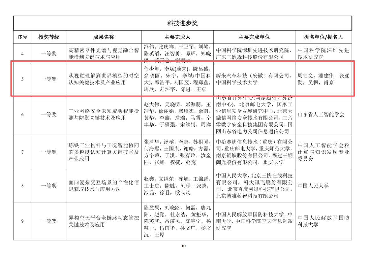
通用人工智能研究所所长任少卿教授,信息与智能学部党工委书记、信息学院党委书记李斌教授作为主要完成人,联合蔚来汽车科技(安徽)有限公司共同攻关完成的科研成果“从视觉理解到世界模型的时空认知关键技术及产业应用”获科技进步奖一等奖。

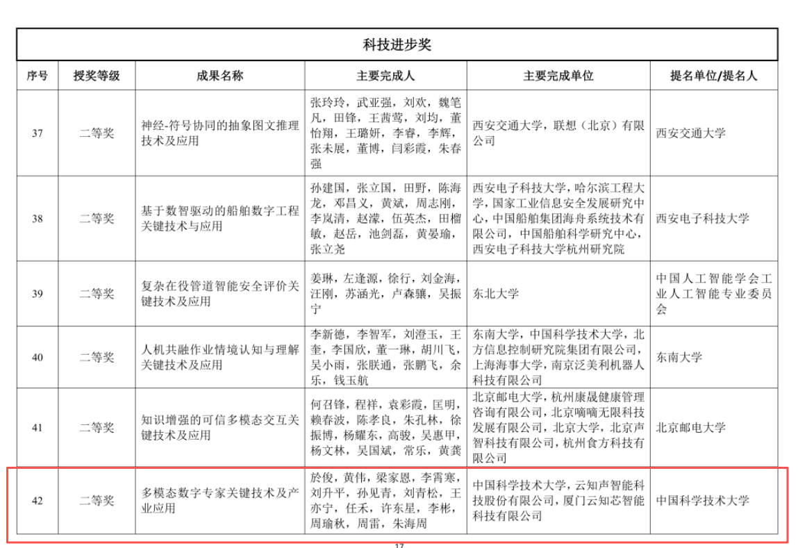
信息学院自动化系於俊副教授作为第一完成人,以中国科学技术大学为第一单位,联合云知声智能科技股份有限公司、厦门云知芯智能科技有限公司共同攻关完成的科研成果“多模态数字专家关键技术及产业应用”获科技进步二等奖。

“吴文俊人工智能科学技术奖”被誉为“中国人工智能最高奖”,是以中国智能科学研究的开拓者和领军人、首届国家最高科学技术奖获得者吴文俊院士(曾任中国科学技术大学数学系副主任)命名,经科学技术部核准设立,由国家级学会中国人工智能学会(CAAI)发起主办,旨在表彰在智能科学技术领域取得重大突破、做出卓越贡献的科技工作者和项目,代表了我国人工智能领域的最高荣誉。
(来源:中国科大新闻网、自动化系网站)